关于建设工程企业资质审查意见的公示
各有关单位:
按照《行政许可法》及有关建设工程企业资质管理规定,受上海市住房和城乡建设管理委员会的委托,上海市城乡建设和管理委员会行政服务中心对近期申请建设工程企业资质的申报材料进行了审查,现将审查意见予以公示。
自公示之日起5个工作日内,对于公示意见为“待定”的企业,或对于审查意见有异议的企业,均可在公示期间以书面形式提供申诉材料,对于公示意见为“待定”或“不同意”且未提出申诉的企业,视作放弃申诉,该企业本次的申请事项的初审上报意见将为“不同意”。企业书面材料需加盖公章,交至上海市城乡建设和管理委员会行政服务中心大厅,凡对公示意见不清楚或不理解的,请至上海市城乡建设和管理委员会行政服务中心大厅企业资质受理窗口咨询,逾期不予受理。
上海市城乡建设和管理委员会行政服务中心
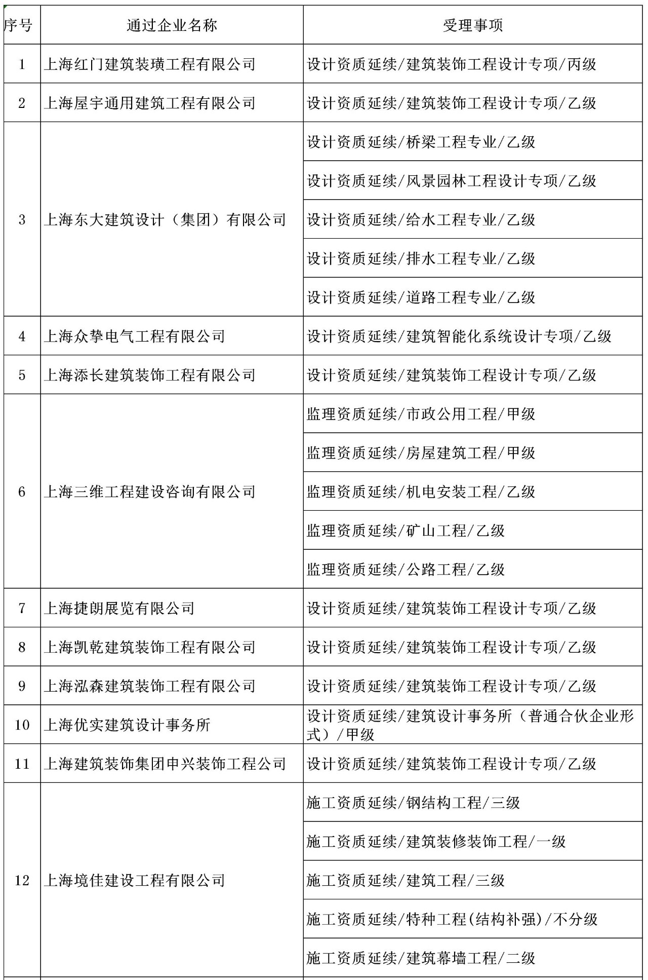
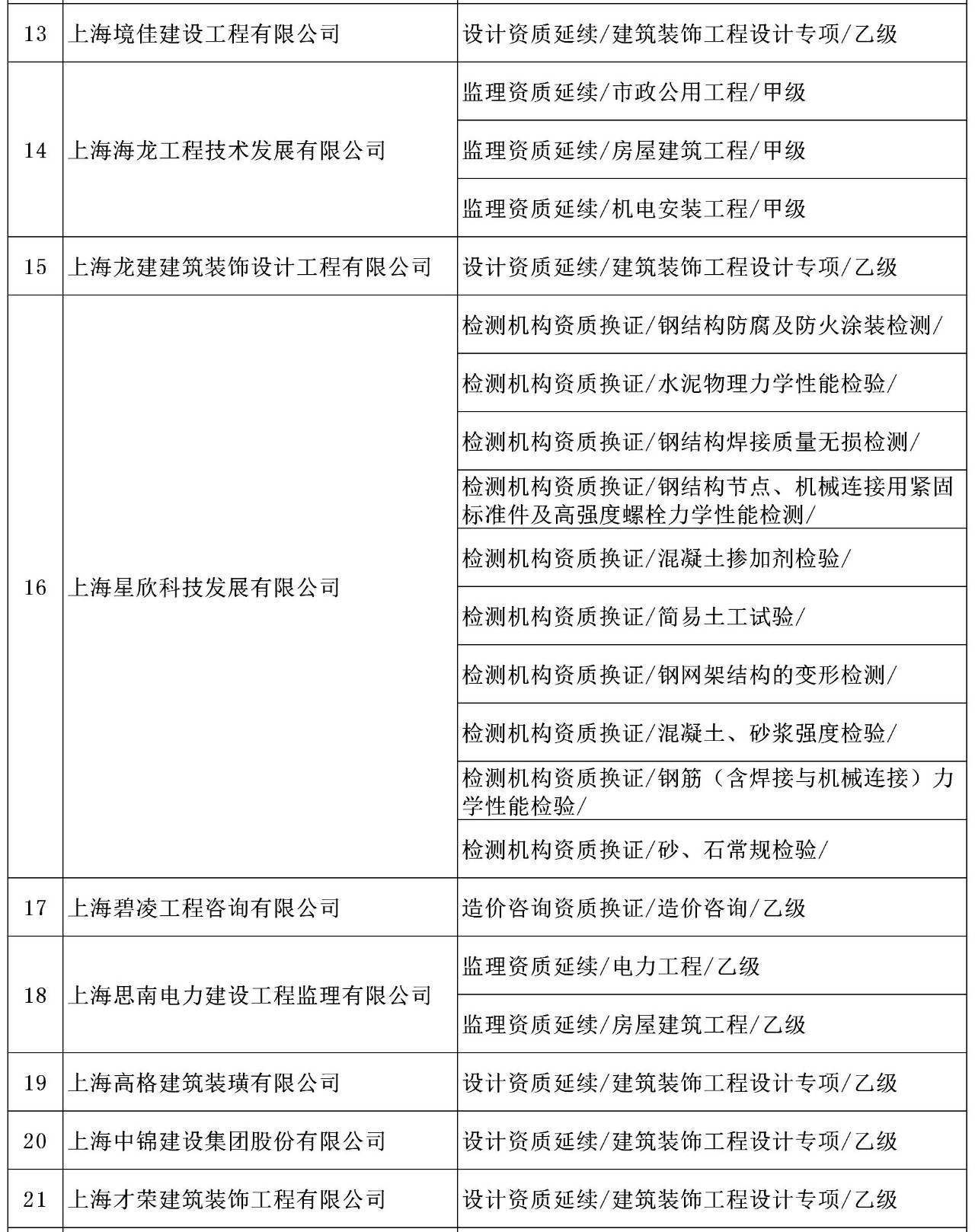
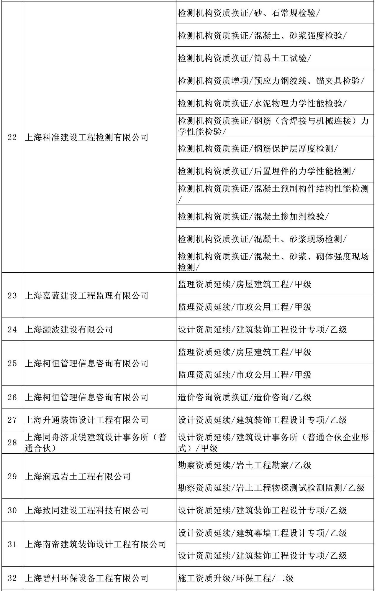
以下为上海市公示通过的企业




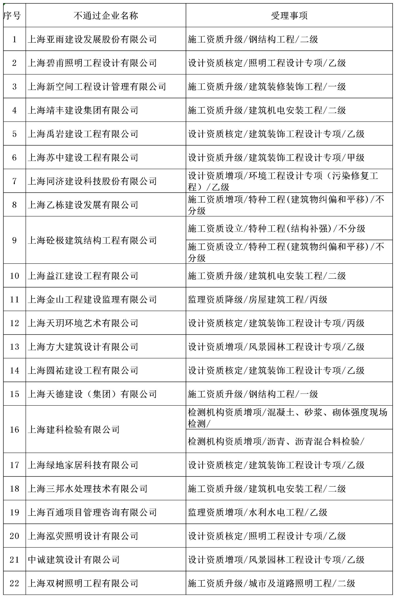
以下为上海市公示不通过的企业



